File:Concepts.png
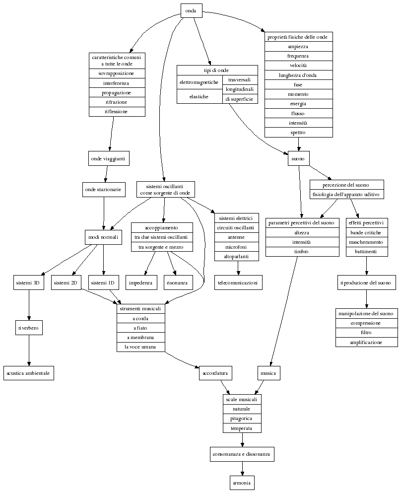
Da "Fisica, onde Musica": un sito web su fisica delle onde e del suono, acustica degli strumenti musicali, scale musicali, armonia e musica.
Jump to navigation Jump to search
Dimensioni di questa anteprima: 488 × 600 pixel. Altra risoluzione: 808 × 993 pixel.
File originale (808 × 993 pixel, dimensione del file: 21 KB, tipo MIME: image/png)
Categoria:

